近日,信息科学与工程学院郭鹏副教授研究团队在Agricultural Water Management上在线发表了题为“Quantifying winter wheat phenology patterns in the North China Plain using Solar-Induced Chlorophyll Fluorescence”的研究论文。信息学院农业工程与信息技术硕士研究生刘燕儒为论文第一作者,万红副教授和郭鹏副教授为论文共同通讯作者。
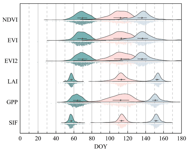
研究基于2000~2023年数据,对比了冬小麦主产区华北平原地区太阳诱导叶绿素荧光(SIF)与常用遥感指标归一化植被指数(NDVI)、增强植被指数(EVI)、两波段增强植被指数(EVI2)、叶面积指数(LAI)及总初级生产力(GPP)等提取的冬小麦物候信息。结果表明,由SIF提取的物候指标在捕捉物候变化时展现出更优的稳定性,物候阶段划分清晰且无重叠现象。SIF提取结果表明冬小麦返青期(GUD)主要集中在每年第52~62天,52.4%的区域呈提前趋势;抽穗期(HE)集中在第115~125天,58.7%的区域呈延迟趋势;成熟期(MA)集中在第152~160天,58.6%的区域呈延迟趋势。通过分析置信椭圆,最普遍的物候变化模式(占比23.67%)表现为三个生长阶段均提前,空间分布呈“东南—西北”走向。温度是物候期提前的主要驱动因素,而降水的影响虽整体有限,但随生长季推进,其影响程度逐渐增强。这些研究结果凸显了作物物候研究中指标选择的重要性,并为气候变化背景下的适应性水资源管理策略提供了指导。

图1:返青期(GUD)、抽穗期(HE)、成熟期(MA)的6种物候指标对比

图2:2000-2023年华北平原冬小麦物候变化的空间分布,(a)为GUD,(b)为HE,(c)为MA。
该研究得到了国家自然科学基金和山东省自然科学基金的资助。
论文链接:https://doi.org/10.1016/j.agwat.2025.109885
编 辑:万 千
审 核:贾 波








