近日,植物保护学院李向东教授团队在《Plant Biotechnology Journal》在线发表了题为“RabE1a-and SEC10b-mediated exocytosis and AP2-mediated endocytosis are involved in the intracellular transport of tobamoviruses”的研究论文。该研究揭示了番茄褐色皱果病毒(tomato brown rugose fruit virus, ToBRFV)等烟草花叶病毒属(Tobamovirus)在寄主细胞内的移动的分子机制,并鉴定到抗病毒新靶标。
ToBRFV对全球番茄、辣椒等茄科作物构成严重威胁。ToBRFV自2014年首次发现以来,已在全球范围内暴发流行。目前,广泛用于防控烟草花叶病毒属病毒中烟草花叶病毒(tobacco mosaic virus,TMV)和番茄花叶病毒(tomato mosaic virus,ToMV)的番茄抗性基因Tm-22,对ToBRFV没有抗性,亟需寻找新的分子靶标。李向东教授团队发现ToBRFV的移动蛋白(movement protein,MP)首先通过RabE1a和SEC10b介导的分泌途径移动到质膜,随后依赖AP2β介导的内吞途径从质膜转移动到胞间连丝,实现细胞间移动。敲除或沉默RabE1a、SEC10b、AP2β等基因,均可显著抑制ToBRFV及TMV、ToMV、ToMMV等烟草花叶病毒属病毒的侵染。研究结果为抗ToBRFV等烟草花叶病毒属病毒的育种提供理论基础。全文主要研究结果如下:
1.RabE1a参与ToBRFV在植物中的细胞间移动
为了明确RabE1a在ToBRFV侵染中的作用,研究者使用CRISPR/Cas9基因编辑技术在番茄栽培种Ailsa Craig中敲除了SlRabE1a。在接种后8天后,与野生型番茄植株相比,Slrabe1a敲除植株的系统叶表现出较轻的症状(图1A)。Western blotting结果显示,Slrabe1a敲除株系番茄植株中的ToBRFV衣壳蛋白积累水平显著低于对照植株(图1B)。这些结果表明,SlRabE1a参与ToBRFV的系统侵染。研究者构建了NbRabE1a.1敲降的转基因本氏烟系NbRabE1a.1-KD2#和NbRabE1a.1-KD4#。RT-qPCR结果显示,NbRabE1a.1-KD2#和NbRabE1a.1-KD4#植株中NbRabE1a.1的沉默效率分别达到66%和92%(图1C)。随后,研究者接种了侵染性克隆pCBToBRFV-GFP。在接种后6天,接种了ToBRFV-GFP的野生型本氏烟植株的系统叶呈现出明显的绿色荧光,但在NbRabE1a.1-KD2#或NbRabE1a.1-KD4#植株中分别观察到微弱荧光或无荧光(图1D)。在野生型本氏烟植株中检测到ToBRFV CP的积累,但在NbRabE1a.1-KD2#或NbRabE1a.1-KD4#植株中检测到的CP积累量很少或没有(图1E)。
为进一步研究RabE1a在ToBRFV细胞间运动中的作用,研究者将携带ToBRFV-GFP侵染性克隆的农杆菌OD600值调整至0.0001,并将其农杆菌浸润到野生型和NbRabE1a.1-KD本氏烟叶片中。在接种后84小时,NbRabE1a.1-KD2#和NbRabE1a.1-KD4#植株浸润叶片中ToBRFV-GFP侵染点的荧光直径显著小于野生型本氏烟植株叶片中的荧光直径(图1F和1G)。这些结果表明RabE1a在ToBRFV细胞间运动中起关键作用。
为了确定沉默RabE1a.1是否影响ToBRFV MP的PD定位,研究者在野生型和NbRabE1a.1-KD本氏烟植株的叶片中瞬时表达ToBRFV MP-GFP。在农杆菌浸润后48小时,通过共聚焦显微镜观察浸润区域。结果显示,NbRabE1a.1-KD叶片中MP-GFP的荧光强度低于野生型本氏烟叶片(图1H和1I)。Western blotting结果显示,野生型本氏烟和NbRabE1a.1-KD叶片中MP-GFP的表达水平没有显著差异(图1J)。这些结果表明,RabE1a调控MP向PD的转运,从而影响ToBRFV的细胞间运动。

图1. RabE1a在ToBRFV系统侵染和细胞间运动中发挥关键作用。
2.RabE1a与SEC10b相互作用,共同调控MP向质膜的转运以及ToBRFV的细胞间运动
为研究SlRabE1a调控MP向质膜转运的机制,研究者分析了SlSEC10b与SlRabE1a之间的相互作用。Co-IP结果显示,SlRabE1a可以与SlSEC10b相互作用(图2A)。BiFC实验进一步证实了它们的相互作用(图2B)。
为检验SEC10b是否对病毒侵染至关重要,研究者通过TRV载体在番茄植株中沉默了SlSEC10b。沉默12天后,对SlSEC10b沉默的番茄植株接种ToBRFV。接种后8天,接种TRV-GUS对照的番茄植株系统叶中的花叶症状比接种TRV-SlSEC10b的植株更严重(图2C)。RT-qPCR结果显示,SlSEC10b沉默的番茄植株中SlSEC10b mRNA 的水平约为对照植株的40%(图2D)。Western blotting 显示,SlSEC10b沉默的番茄植株中CP积累水平约为对照植株的49%(图2E)。共聚焦显微镜分析结果显示,NbSEC10b沉默植株浸润叶片中的ToBRFV-GFP侵染点显著小于对照植株(图2F和2G),表明在本氏烟叶片中沉默NbSEC10b减少了ToBRFV的细胞间运动。先前的研究表明,小分子化合物endosidin2(ES2)特异性靶向分泌囊泡复合体的一个保守亚基EXO70,并破坏其在介导分泌囊泡锚定及质膜融合过程中的关键功能,最终导致分泌途径受到抑制。为进一步研究分泌途径在介导ToBRFV细胞间运动中的作用,在本氏烟植株接种ToBRFV-GFP后48小时用ES2进行处理。共聚焦显微镜观察结果显示,处理后48小时,与对照组相比,ES2处理显著抑制了ToBRFV的细胞间运动(图2H和2I)。
为确定沉默SEC10b是否影响ToBRFV MP的胞间连丝定位,研究者在NbSEC10b沉默和非沉默植株的叶片中瞬时表达了ToBRFV MP-GFP。农杆菌浸润后48小时,通过共聚焦显微镜观察浸润区域。结果显示,NbSEC10b沉默叶片中MP-GFP的荧光强度低于非沉默叶片(图2J和2K)。Western blottin结果显示,NbSEC10b沉默和非沉默叶片中MP-GFP的表达水平没有显著差异(图2L)。
随后,研究者检测了NbSEC10b沉默和非沉默植株叶片质膜中MP的积累情况。结果显示,沉默NbSEC10b显著降低了MP在质膜中的积累(图2M)。这些结果表明,RabE1a与SEC10b相互作用,共同调控MP向质膜和胞间连丝的转运,从而促进ToBRFV的细胞间运动。

图2. RabE1a与SEC10b相互作用共同调控MP向质膜的转运和ToBRFV细胞间移动。
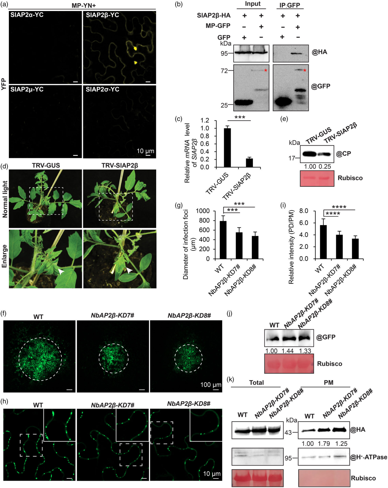
3.衔接蛋白AP2β与MP相互作用,调控MP从质膜到胞间连丝的运输以及ToBRFV细胞间移动
研究者进一步分析了内吞途径是否参与ToBRFV的细胞间运动。由于AP2复合体通过识别货物蛋白参与网格蛋白介导的内吞途径,研究者进一步探讨了AP2复合体是否识别MP。BiFC实验表明ToBRFV MP 与SlAP2β相互作用(图3A)。Co-IP结果进一步证实了MP与SlAP2β之间的相互作用(图3B)。
为测试SlAP2β在ToBRFV侵染中的作用,研究者通过TRV载体在番茄植株中沉默了SlAP2β(图3C)。随后,研究者将ToBRFV接种到SlAP2β沉默和非沉默的番茄植株中。在接种后8天,接种TRV-SlAP2β的植株系统叶表现出的症状比接种TRV-GUS对照的植株轻(图3D)。Western blotting结果显示,沉默SlAP2β降低了ToBRFV的积累水平(图3E)。研究者进一步构建了NbAP2β-KD转基因本氏烟系NbAP2β-KD7#和NbAP2β-KD8#。共聚焦显微镜分析显示,NbAP2β-KD植株浸润叶片中的ToBRFV-GFP侵染点小于对照植株(图3F和3G)。此外,研究者发现NbAP2β的敲低显著降低了胞间连丝和质膜处GFP的相对荧光强度(图3H和3I)。尽管ToBRFV MP在胞间连丝的定位减少,但其在NbAP2β敲低叶片中的总积累水平显著高于对照植株(图3J)。这些结果表明AP2β参与MP转运到胞间连丝。
研究者进一步检测了野生型和NbAP2β-KD本氏烟叶片中质膜富集MP的积累情况。结果显示,敲低AP2β增加了MP在质膜的积累(图3K)。这些发现表明AP2β调控MP从质膜到胞间连丝的转运,从而促进ToBRFV的细胞间运动。

图3. AP2β与MP相互作用,参与MP从质膜转运至胞间连丝以及ToBRFV的细胞间运动
4.RabE1a与烟草花叶病毒属病毒的MP互作并调控病毒的细胞间运动。
为研究SlRabE1a是否调控其他烟草花叶病毒属病毒的侵染,研究者验证了SlRabE1a与TMV、ToMV和ToMMV的MP之间的相互作用。Co-IP实验显示,SlRabE1a可以与TMV、ToMV和ToMMV的MP相互作用(图4A)。BiFC实验进一步证实了这些相互作用(图4B)。在番茄植株中敲除SlRabE1a抑制了TMV、ToMV和ToMMV的系统侵染(图4C和4D)。在本氏烟植株中沉默NbRabE1a.1也抑制了TMV、ToMV和ToMMV的细胞间运动(图4E和4F)。这些结果表明RabE1a在烟草花叶病毒属病毒的系统侵染和细胞间运动中至关重要。

图4. RabE1a与另外三种烟草花叶病毒属病毒MP相互作用,并参与了这三个病毒的细胞间运动。
5.ToBRFV MP细胞内移动的推测的模型
总之,研究者提出了一个模型,其中MP劫持分泌途径和内吞途径以参与ToBRFV的胞内运动(图5)。ToBRFV MP与RabE1a相互作用,并劫持由RabE1a和SEC10共同调控的分泌途径到达质膜。到达质膜后,MP与AP2β相互作用,劫持内吞途径到达胞间连丝,然后以核糖核蛋白复合体的形式通过胞间连丝进入邻近细胞。研究结果全面展示了MP的胞内运输过程,并为培育抗ToBRFV及相关烟草花叶病毒属病毒的番茄种质资源提供了新的靶点。

图5. RabE1a和SEC10b介导的分泌途径以及AP2β调控的内吞途径在ToBRFV胞内运输中的作用模型。
米乐mile体育官网博士研究生马华玉为第一作者,李向东教授和闫志勇博士为共同通讯作者,田延平教授、江军教授、耿超副教授参与了研究工作。该研究受到国家自然科学基金以及山东省泰山学者建设工程等项目的资助。
论文链接:https://onlinelibrary.wiley.com/doi/10.1111/pbi.70138
编 辑:万 千
审 核:贾 波








