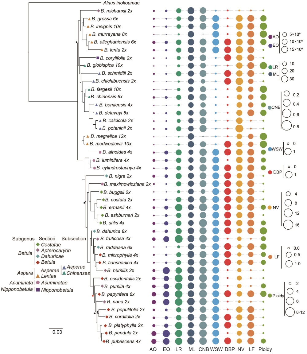
分布范围反映了物种在历史演化过程中与环境相互作用的复杂结果,在宏观生态学和生物地理学研究中占据核心地位。揭示分布范围的变化及其影响因素不仅有助于了解物种对环境的适应策略,还为理解生物多样性的空间格局提供重要线索。桦木属(Betula L.)作为北半球广泛分布的类群,为研究物种分布范围大小及其驱动因素提供了理想的系统。桦木属分布范围呈现明显的种间差异。例如,垂枝桦(B. pendula)在欧亚大陆广泛分布,而日本王桦(B. maximowicziana)仅分布在日本。桦木属倍性从二倍体到十二倍体不等。种子翅长在亚属间存在明显差异。此外,桦木属物种存在不同的气候适应性。因此,气候适应能力、形态性状以及倍性等是否影响了该属全球地理分布尚未得到系统研究。
近日,Journal of Systematics and Evolution(JSE)在线发表了林学院王年教授研究团队题为 “Impacts of climatic niche breadth, phylogeny, traits and ploidy on geographical ranges of Betula species” 的研究论文(https://doi.org/10.1111/jse.13176)。该研究根据23,629条物种分布记录,计算了桦木属物种的地理分布面积并研究了影响其地理分布的因素。

图1 桦木属物种系统发育关系、地理分布面积、性状及倍性。
研究结果表明桦木属物种的分布区大小最多可以跨越8个数量级。桦木属物种的分布受温度变量的影响比受降水变量的影响更大。此外,桦木属地理分布面积、性状(如种子翅长、生活型)及倍性存在显著的系统发育信号(图1)。排除系统发育信号的影响,气候生态位宽度及种子翅长同桦木属的地理分布呈现显著的正相关(图2)。本研究支持影响物种分布范围的生态位宽度假说,同时也支持扩散能力假说。相对于扩散能力,气候生态位宽度更能影响桦木属物种的分布大小。该研究为理解物种分布格局的形成机制及其对全球变化的响应提供了借鉴。

图2 纬度、气候生态位宽度、种子翅长、树皮剥落、叶脉数量、生活型及倍性对地理分布范围的影响。
2022级硕士研究生闫霏霏为该论文的第一作者,米乐mile体育官网王年教授为通讯作者。课题组成员博士研究生刘露、丁君宜、范克欣副教授,以及英国皇家植物园邱园Richard J. A. Buggs参与了该项研究。该工作得到国家自然科学基金、山东省高等学校青年创新团队人才引育计划、国家林草局青年人才项目和泰山学者项目的资助和支持。
编 辑:万 千
审 核:贾 波








