近日,解志红教授团队在《Journal of Hazardous Materials》发表了题为“Biodegradation of four polyolefin plastics in superworms (Larvae of Zophobasatratus) and effects on the gut microbiome”的研究论文。米乐mile体育官网为该论文的第一完成单位,博士研究生王帅兵和硕士毕业生于宏为该论文的第一作者,王丹丹老师和解志红教授为该论文的通讯作者。
塑料广泛应用于各行各业,其中最常见的四种塑料聚合物为聚乙烯(PE)、聚苯乙烯(PS)、聚氯乙烯(PVC)和聚丙烯(PP),然而,这些塑料在环境中具有抗生物降解性,给环境带来了极大的负担。近年来,研究人员发现多种物种的昆虫是有效的塑料生物降解者,主要依赖于肠道微生物。例如,黄粉虫、黑冰蝇幼虫等能够通过生物氧化和生物侵蚀实现长聚合物链的解聚和微塑料颗粒的生物降解。
大麦虫(Zophobas atratus的幼虫)在体型和重量分别是黄粉虫的3-4倍和10-15倍,并且可以摄食并降解四种聚烯烃泡沫塑料,但其摄食效率、生物降解能力和肠道微生物组可能会受到不同微塑料和摄食环境的影响。因此,在相同条件下研究该物种对四种聚烯烃泡沫塑料的摄食能力,可以揭示该物种在塑料消耗效率和降解偏好方面的差异。
本研究表明,仅喂食PE、PS、PVC 和PP这四种聚烯烃塑料大麦虫最终存活率为PE > PS > PVC > PP,这与添加麦麸作为辅料时观察到的趋势一致。同时,添加麦麸会改变大麦虫肠道内的优势微生物,该研究为开发高效的微塑料降解方案提供了依据。

图1. 喂食塑料后大麦虫粪便与初始塑料的傅立叶变换红外光谱及热重分析图谱。

图2. GPC分析发现,与PE、PS、PVC 和PP 相比,虫粪中残留聚合物的分子量(Mn 和Mw)发生了变化。

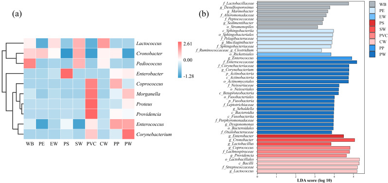
图3. 肠道微生物群落组成与不同饮食条件之间的关系。
该研究得到了国家自然科学基金和山东省重点研发计划项目的资助。
论文链接:https://doi.org/10.1016/j.jhazmat.2024.135381
编 辑:万 千
审 核:贾 波








