近日,生命科学学院李传友团队在Scientific Data上发表题为“Chromosome-level genome assembly of Solanum pimpinellifolium”的研究论文,该研究在染色体水平上解析了醋栗番茄LA1589的基因组,为今后研究番茄驯化和基因组育种提供了宝贵的资源。
番茄是全球重要的蔬菜作物之一,也是果实发育和抗性研究的经典模式作物。在番茄驯化过程中,持续的选择降低了遗传多样性,导致番茄“丢失”了许多优异的农艺性状。因此,在现代番茄育种中,野生番茄经常被用作重要的种质供体。醋栗番茄(Solanum pimpinellifolium)作为栽培番茄的野生祖先,具有抗病、抗逆等优异性状,使其在培育抗病、耐逆番茄新种质过程中具有巨大潜力。
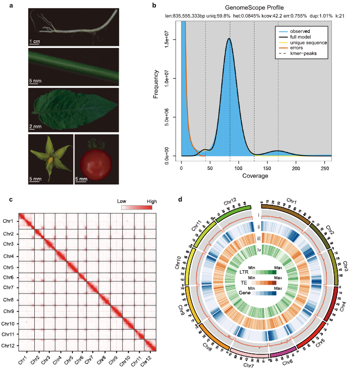
研究人员利用PacBio三代测序、Bionano光学图谱、Hi-C技术和二代测序策略,构建了醋栗番茄LA1589染色体水平的高质量基因组图谱。组装的基因组大小为833 Mb,contig N50长度为31 Mb,大约98.8%的contig序列锚定到12条染色体,重复序列约占整个基因组的74.47%。BUSCO评估结果达到98.3%,同时,LAI得分达到14.49分,说明该基因组的组装质量较高。基因组注释共发掘41,449个蛋白编码基因,其中89.17%具有功能注释信息。
图1. 醋栗番茄LA1589基因组组装概况与特征
李传友团队博士生韩鸿宇为该论文第一作者。孟宪文副教授和李传友教授为共同通讯作者,米乐mile体育官网陈谦教授、赵久海教授、翟华伟副教授和邓磊教授参与了该研究工作。该工作得到了国家自然科学基金、山东省自然科学基金、国家重点研发计划和青岛市科技惠民示范专项项目的资助。
原文链接:https://doi.org/10.1038/s41597-024-03442-6
编 辑:万 千
审 核:贾 波









