近日,资源与环境学院解志红教授团队在《Science of the Total Environment》发表了题为“The volatile organic compound acetoin enhances the colonization of Azorhizobium caulinodansORS571 on Sesbania rostrata”的研究论文。米乐mile体育官网为完成该论文的第一单位,博士研究生孙丽为该论文的第一作者,解志红教授为该论文的通讯作者。
挥发性有机化合物(VOC)是一类由土壤细菌产生的低分子量亲脂性气态化合物,能够在土壤环境中快速扩散。已知微生物VOC在提高植物抗逆性、促植物生长、改善细菌适应性和调控土壤微生物组成等方面具有重要作用。此外,根际挥发性的分子还在其中介导植物与相关微生物之间的信号传导。乙偶姻(3-羟基丁-2-丁酮),可以被大多数微生物产生,是主要VOC之一。迄今对微生物VOC的研究工作多局限于种类鉴定,对植物的促生功能;然而,微生物VOC对根际促生菌的生理变化和与其宿主植物的共生有关的机制仍不清楚。

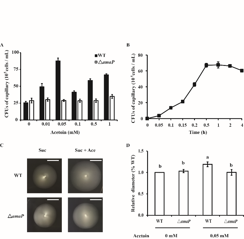
该研究发现茎瘤固氮根瘤菌ORS571可以通过趋化蛋白AmaP的Chase3结构域感知挥发性有机化合物乙偶姻,提高微生物在毛萼田菁上的定殖率。乙偶姻的添加还增加了菌株的生物膜形成和在田菁根部的定殖,进而增强了ORS571和田菁的结瘤性能。ORS571和乙偶姻联合施用可以有效缓解田菁的盐胁迫。本研究结果为盐渍土壤的生物改良开辟了新途径,对于推动我国农业可持续发展具有重要的作用。

该研究得到了国家自然科学基金和山东省重点研发计划项目的资助。
论文链接:https://doi.org/10.1016/j.scitotenv.2023.169006
编 辑:万 千
审 核:贾 波








