近日,农学院张吉旺教授团队在《Field Crops Research》在线发表了题为“Applying urea ammonium nitrate solution saves nitrogen resources by changing soil microbial composition under micro sprinkling fertigation: an effective nitrogen management practice”的研究论文。任佰朝副教授、马振涛博士和郭艳青博士为该论文的第一作者,张吉旺教授和任佰朝副教授为该论文的通讯作者。
如何提高作物氮肥利用效率,减少氮肥损失对环境的污染,已引起人们的高度关注。该团队通过设置不同施氮方式、氮肥类型和施氮量处理,研究水肥一体化施用尿素硝酸铵溶液(UAN)对气态氮排放、氮肥利用效率以及微生物宏基因组等相关反应的综合影响(图1)。
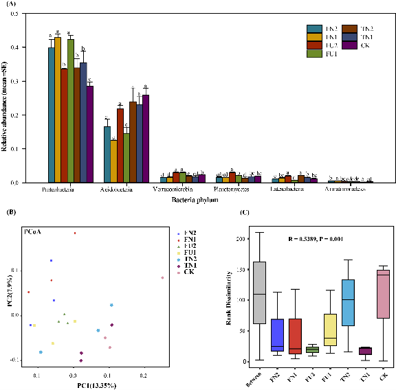
该研究表明,施氮方式、氮肥类型和施氮量均对N2O排放通量和NH3挥发造成显著影响(图2)。微喷水肥一体化显著降低了夏玉米季N2O排放通量和NH3挥发量。与传统施肥方法相比,微喷水肥一体化施用尿素处理的总NH3挥发量和累积N2O排放量分别显著降低了19.0%和34.2%。与施用尿素处理相比,施用UAN进一步降低了N2O累积排放量和NH3挥发量。同样,NH3挥发和累积N2O排放通量也受施氮量的显著影响。此外,施氮影响细菌群落的多样性和丰富度。在传统施肥方法下,施氮量对细菌多样性和丰富度没有显著影响。然而,在微喷水肥一体化条件下,细菌α多样性指数对施氮量的响应随氮肥类型的不同而不同。施氮量对细菌群落α多样性的影响也因施氮方式的不同而不同,微喷水肥一体化减氮处理更利于保持细菌群落多样性和丰富度。与此同时,施氮增加了变形菌门的相对丰度,降低了酸杆菌门的相对丰富度。与尿素相比,UAN处理显著增加了土壤中疣微菌门和浮霉菌门的相对丰度。与传统施肥处理相比,在微喷水肥一体化施用尿素增加了变形菌门的相对丰度,降低了酸杆菌门的相对丰度(图2)。相关性分析进一步表明,细菌群落多样性以及门水平差异微生物等与夏玉米产量和气态氮损失均具有相关性(图3)。总之,微喷水肥一体化施用UAN可以提高夏玉米产量,节省氮肥,是一种有效的农业可持续的氮肥管理措施。
该研究有助于全面了解优化施氮对夏玉米生产的影响,为农业绿色发展提供了一种有效的氮肥管理措施,对黄淮海地区夏玉米丰产、节肥增效具有重要意义。

图1 试验的研究内容、步骤及目的意义

图2 施氮对农田氨挥发和氧化亚氮排放及土壤细菌丰度的影响

图3 夏玉米产量与氮损失、细菌多样性及门水平差异微生物丰度的相关性分析
该研究得到山东省高等学校青创计划和国家现代农业产业技术体系建设专项的资助。
论文链接:https://doi.org/10.1016/j.fcr.2023.109087
编 辑:万 千
审 核:贾 波








