近日,动物科技学院兰江风教授课题组在《Journal of Hazardous Materials》在线发表题为“Symbiotic hemolymph bacteria reduce hexavalent chromium to protect thehost from chromium toxicity in Procambarus clarkii”的研究论文。揭示克氏原螯虾利用体液菌群耐受重金属污染的分子机制。
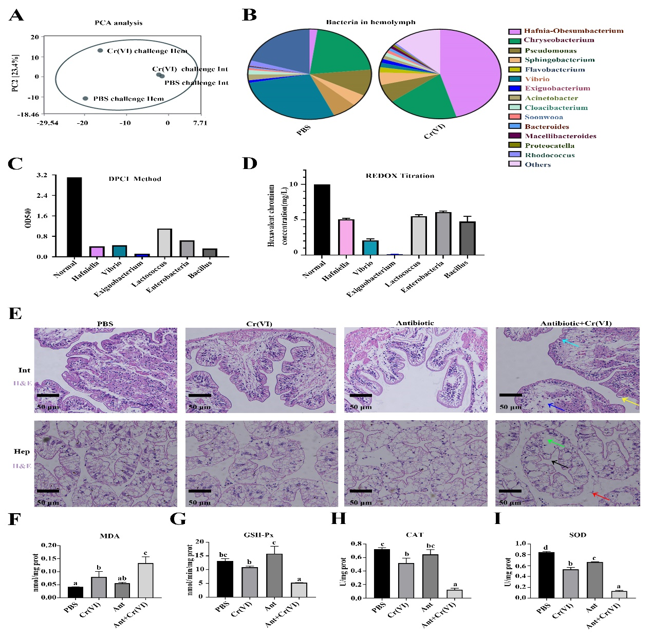
重金属污染不仅影响人类的健康,也制约了现代农业的高效发展。重金属污染严重的区域,动植物的生存受到限制。克氏原螯虾常被用来监测重金属污染,对重金属具有较高的耐受性,但其潜在机制尚不清楚。六价铬刺激诱使克氏原螯虾血淋巴菌群改变,血淋巴中的优势菌群(包括Exiguobacterium)将高毒性的六价铬高效还原成低毒性的三价铬,有效的缓解了重金属对虾的毒害作用。本研究揭示了甲壳动物耐受重金属的分子机制,也可为重金属区域开展养殖提供有力的理论参考。

图1 Cr6+刺激诱发血淋巴菌群改变、血液菌群抑制Cr6+对虾的损伤

图2 Exiguobacterium通过nfsA高效还原Cr6+
2022级博士生殷成明和2021级硕士生牛瑞庚(已毕业)为本文的共同第一作者,李显耀教授在实验设计中提出了建设性的建议,王慧教授和曾启繁副教授在论文撰写过程中提供了帮助,兰江风教授和曾启繁副教授为本文的共同通讯作者。
本工作得到了国家重点研发计划和米乐mile体育官网高层次人才启动经费的资助。全文链接:https://authors.elsevier.com/a/1hZUG15DSlRgNk
编 辑:万 千
审 核:贾 波








