近日,食品科学与工程学院食品营养与健康团队在《Science of The Total Environment》在线发表了题为“Flammulina velutipespolysaccharide counteracts cadmium-induced gut injury in miceviamodulating gut inflammation, gut microbiota and intestinal barrier”的研究论文。博士生郝日礼为该论文的第一作者,李大鹏教授和孙东晓教授为该论文的通讯作者。
重金属镉是一种被世界卫生组织列为重点研究的食品污染物,在人体中代谢极为缓慢,会通过食物、水源等途径摄入人体造成危害。金针菇是我国产量最大的食用菌之一,在食品和药品等领域均具有较大的应用价值。金针菇多糖作为金针菇的主要活性成分之一,具有多种生物学活性,例如抗炎、增强免疫力等,常被应用于膳食补充剂和功能性食品中。近年研究发现,多糖类活性成分具有调节肠道微生态的作用,但是在干预重金属损伤中的作用机制尚不清楚。因此,解析金针菇多糖缓解重金属镉损伤的健康机制具有重要的理论和实践意义。
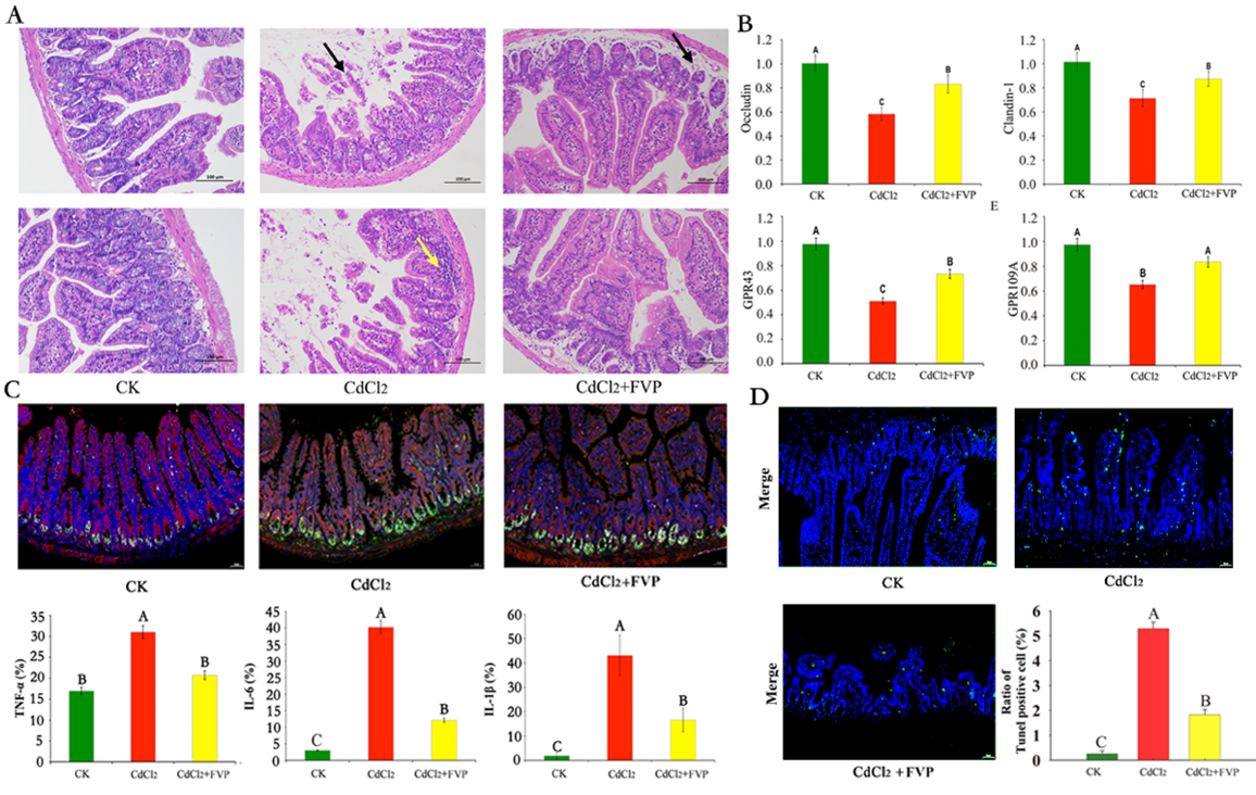
肠道屏障功能受损及肠道通透性改变与重金属诱导肠道损伤密切相关。通过Tunel染色、qRT-PCR、Western blot和免疫组化等实验,研究团队发现金针菇多糖能够缓解镉诱导的小鼠肠道组织细胞凋亡、肠道屏障破坏、肠道通透性改变和肠道炎症。与镉损伤组小鼠相比,金针菇多糖缓解了小鼠肠道组织病理学损伤,减少了Tunel阳性细胞数目,增加了紧密连接蛋白基因Occludin、Claudin-1和 G蛋白偶联受体基因GPR43、GPR109A的表达,降低了炎症相关因子TNF-α、IL-6和IL-1β水平。

图1. 金针菇多糖缓解镉诱导的肠道损伤
肠道微生物是膳食与人体健康的桥梁,也是多糖类活性成分发挥健康功效的靶点。通过16s rDNA测序和气相色谱质谱技术分析肠道菌群结构和短链脂肪酸的变化,研究团队发现金针菇多糖处理降低了肠道菌群中Bacteroides丰度,增加了Desulfovibrionales和Clostridium丰度,恢复了短链脂肪酸水平。利用构建的伪无菌小鼠模型,研究团队将金针菇多糖保护组小鼠的粪便微生物移植到镉损伤小鼠肠道,发现其肠道损伤有一定程度的缓解,这进一步表明肠道菌群是金针菇多糖干预镉损伤中的重要靶点。利用生物信息学工具分析金针菇多糖的功能途径,发现其干预镉诱导肠道损伤的健康功效与增强肠道微生物群的代谢功能密切相关。

图2.肠道微生物介导金针菇多糖缓解镉损伤机制图
该研究从肠道微生物角度系统阐明了金针菇多糖缓解重金属镉诱导损伤的健康调控机制,为金针菇多糖在肠道微生态制剂中的应用提供了理论依据, 也为开发缓解重金属镉损伤的功能食品提供了新方向。
该研究得到了山东省重点研发计划项目、山东省高等学校青创团队—食品安全与营养健康创新团队人才引育计划和山东省“双一流”计划的资助。
论文链接:https://doi.org/10.1016/j.scitotenv.2023.162910
编 辑:万 千
审 核:贾 波








